甘肃陇神戎发药业股份有限公司的网站标识

投资者关ç³
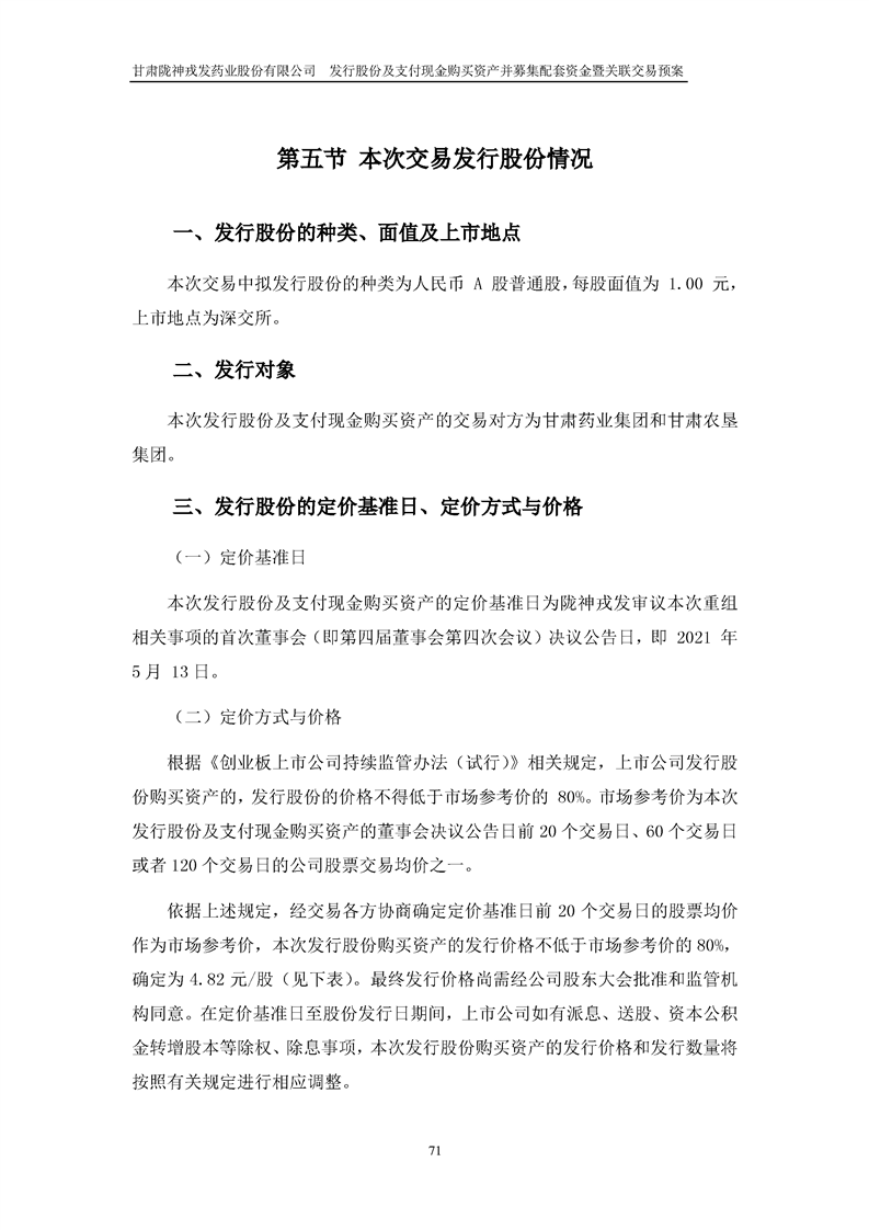
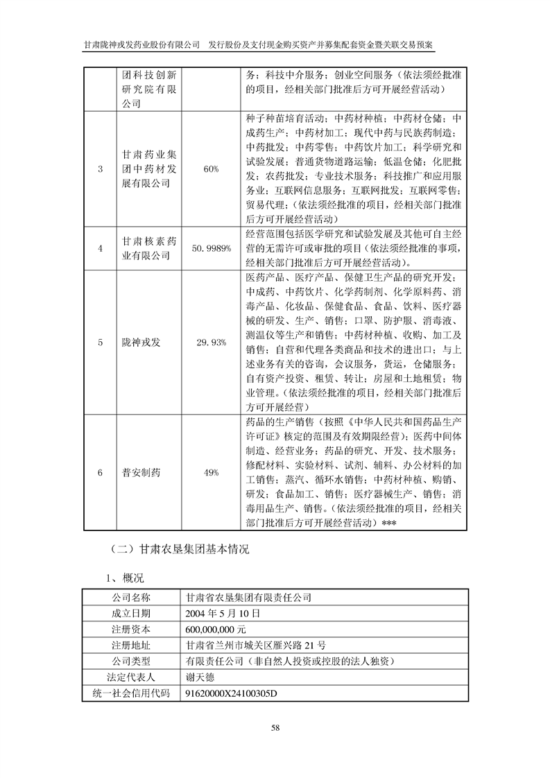
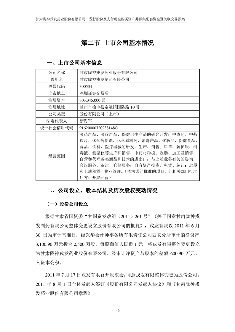
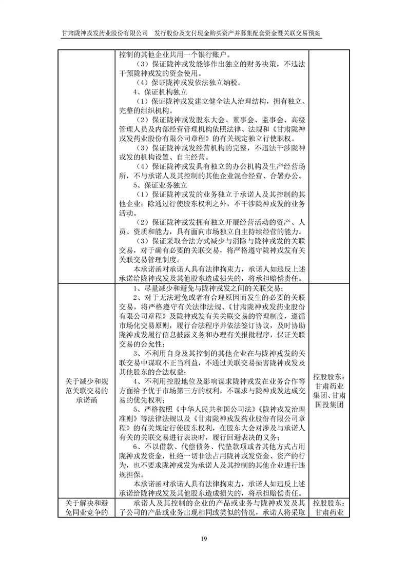
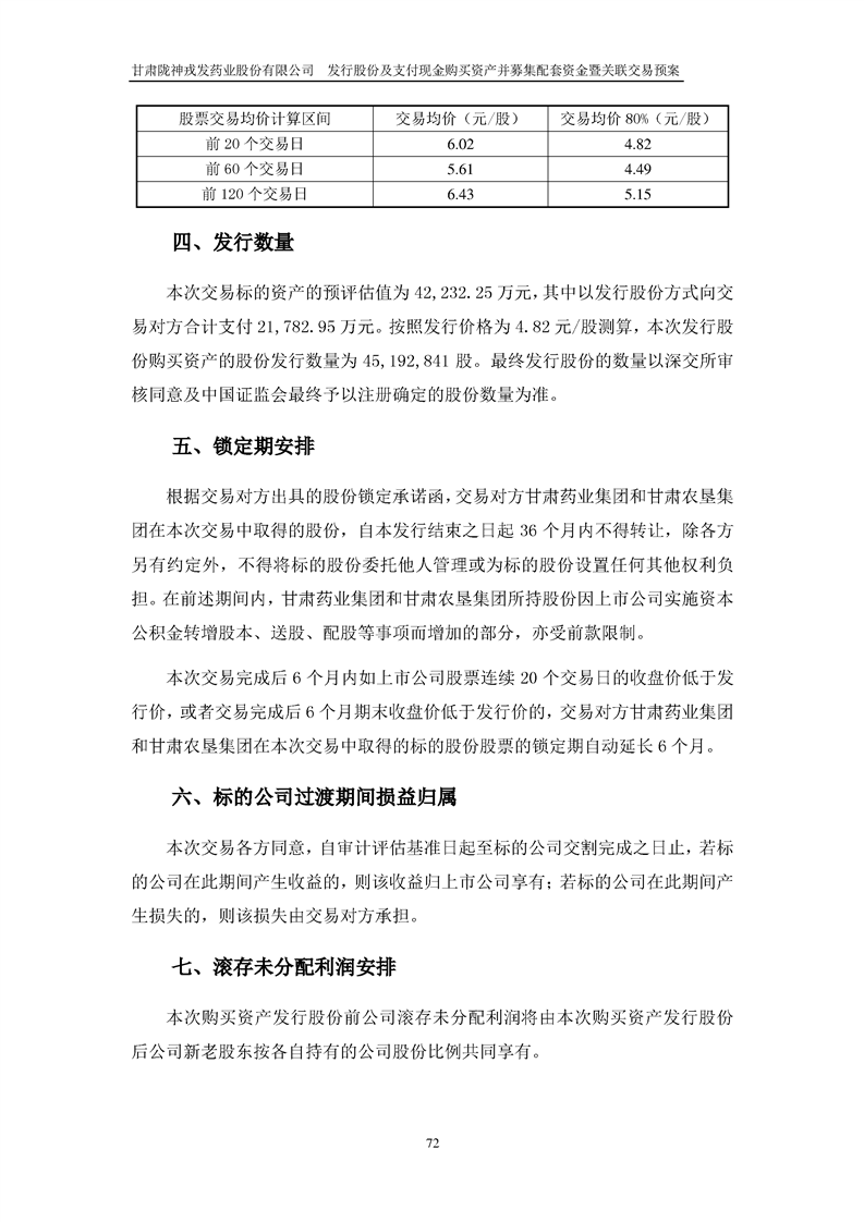
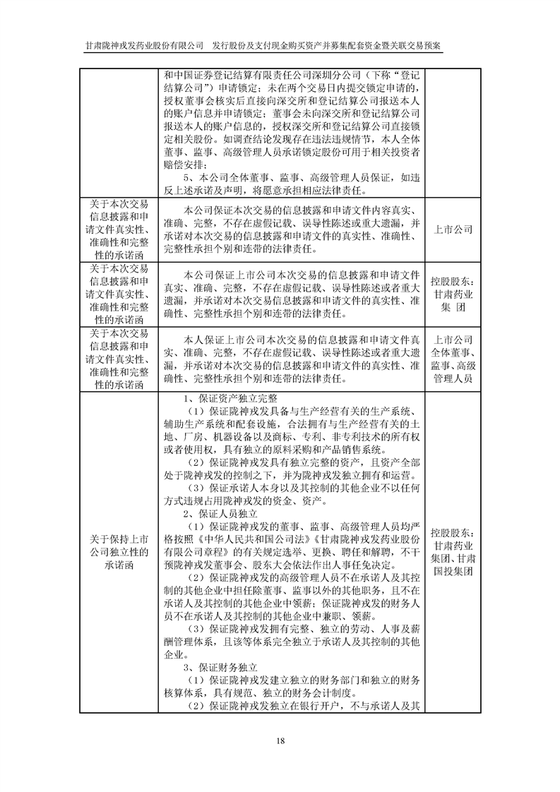
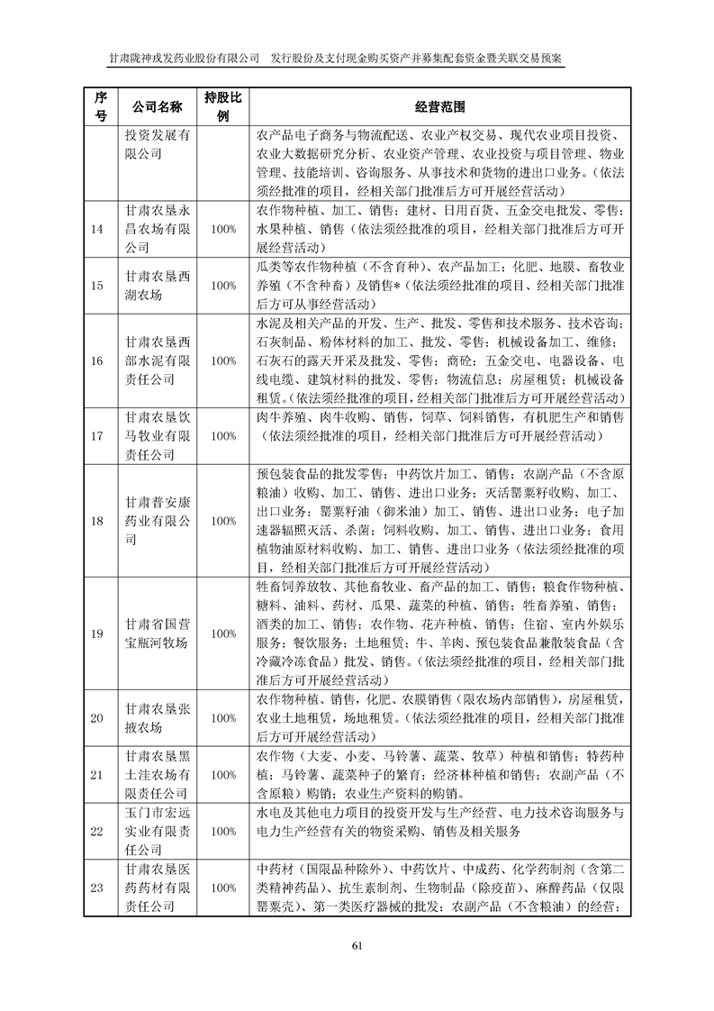
甘肃陇神戎发药业股份有限公司发行股份及支付现金购买资产并募集配套资金暨关联交易预案
日期:2021-05-13
来源:
浏览次数:
分享:




























































































在线商城

陇神京东元胡止痛滴丸

陇神京东元胡止痛滴丸

百利青禾店

百利青禾店

普安康宣肺止嗽合剂

普安康宣肺止嗽合剂

抖音商城

抖音

抖音