甘肃陇神戎发药业股份有限公司的网站标识

投资者关ç³
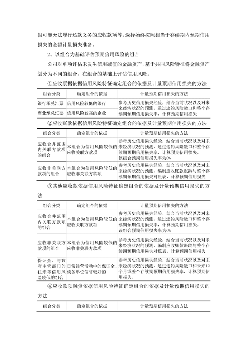
关于公司2020年度计提资产减值准备的公告
日期:2021-04-16
来源:
浏览次数:
分享:




在线商城

陇神京东元胡止痛滴丸

陇神京东元胡止痛滴丸

百利青禾店

百利青禾店

普安康宣肺止嗽合剂

普安康宣肺止嗽合剂

抖音商城

抖音

抖音