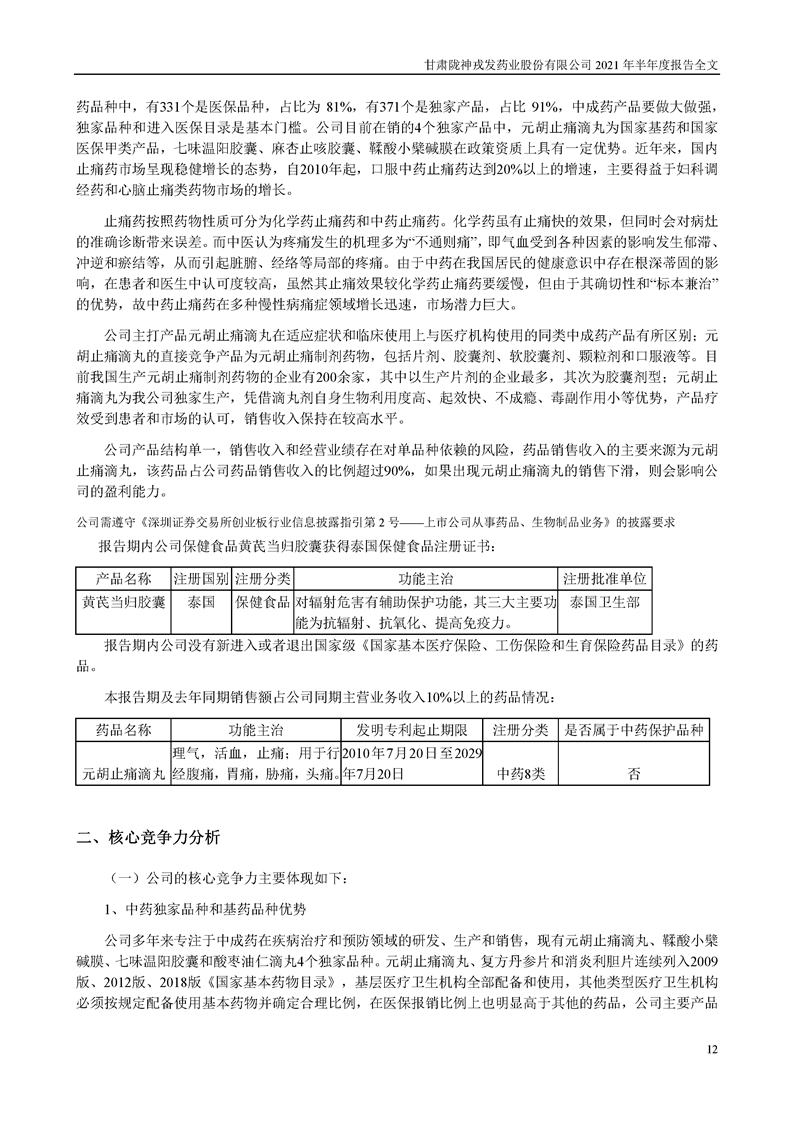
甘肃陇神戎发药业股份有限公司的网站标识

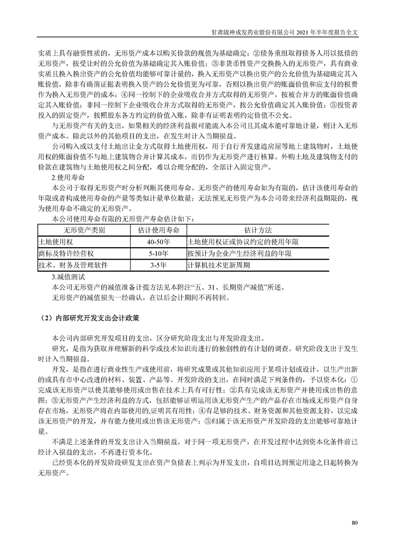
投资者关ç³
2021年半年度报告
日期:2021-08-20
来源:
浏览次数:
分享:





























































































































































在线商城

陇神京东元胡止痛滴丸

陇神京东元胡止痛滴丸

百利青禾店

百利青禾店

普安康宣肺止嗽合剂

普安康宣肺止嗽合剂

抖音商城

抖音

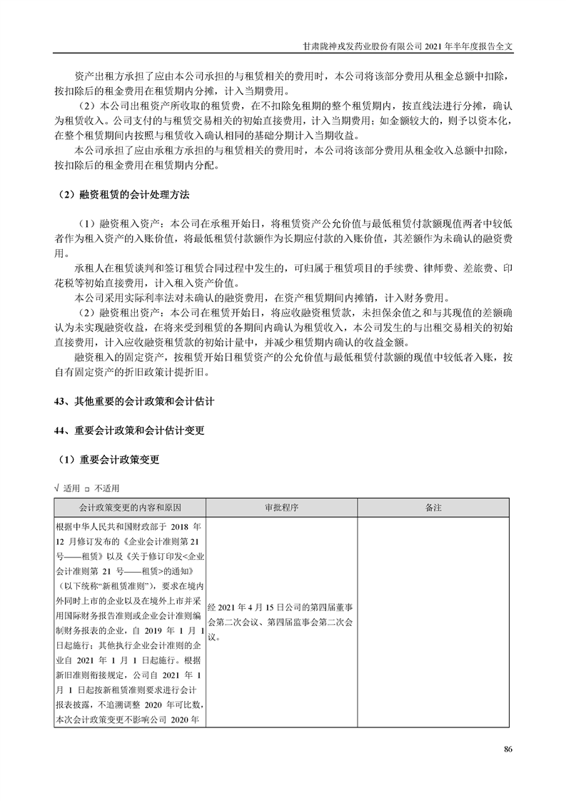
抖音