甘肃陇神戎发药业股份有限公司的网站标识

网站内页装饰å›
News Focus
新闻动态
官方发布《中国-世界卫生组织新型冠状病毒肺炎(COVID-19)联合考察报告》
日期:2020-03-01
来源:
浏览次数:
分享:

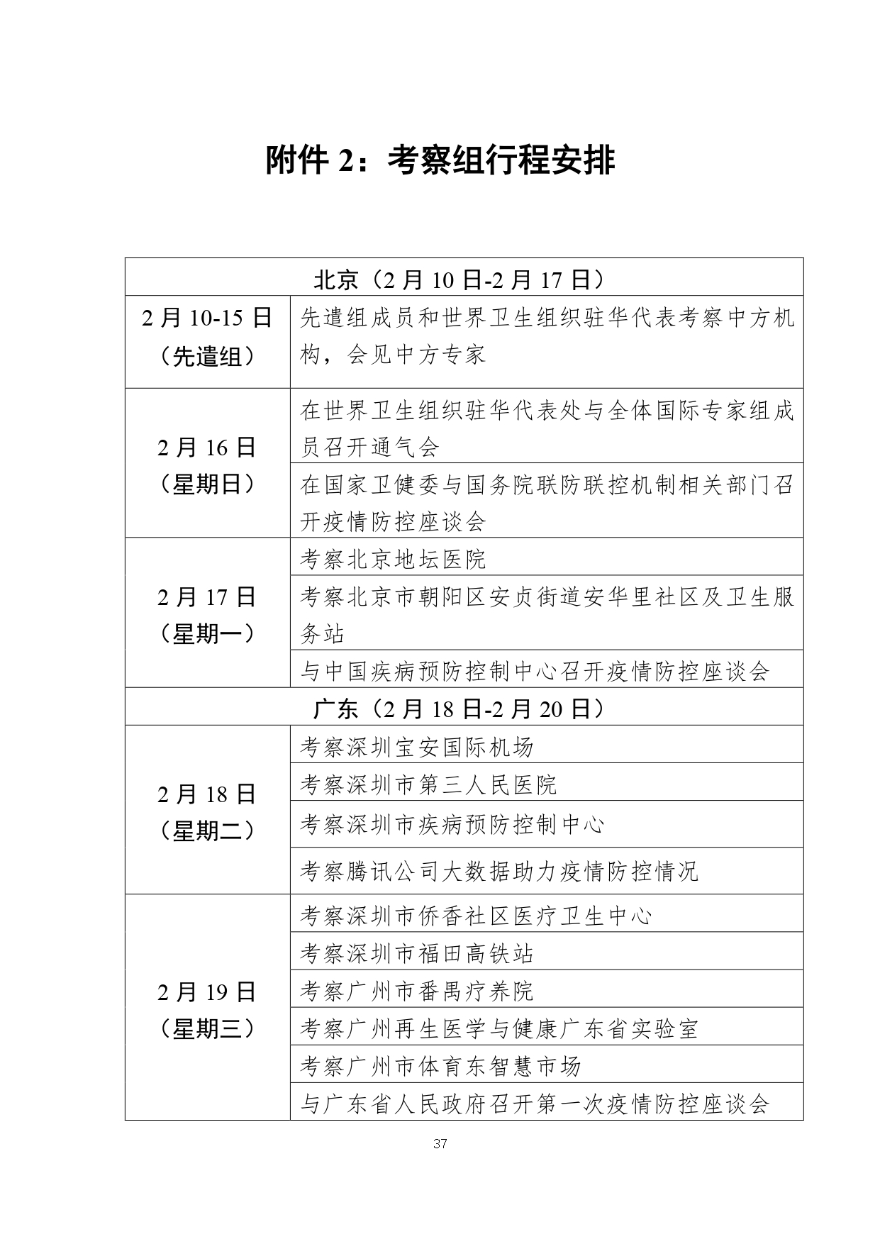
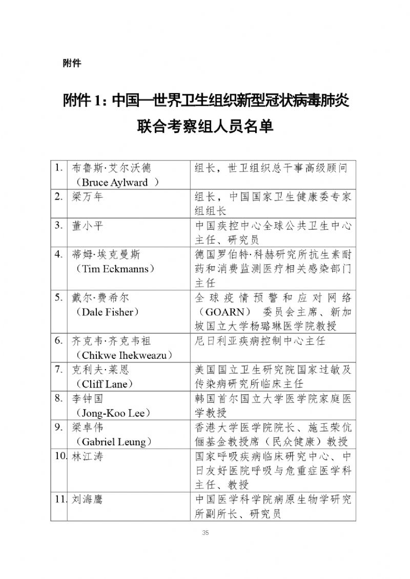
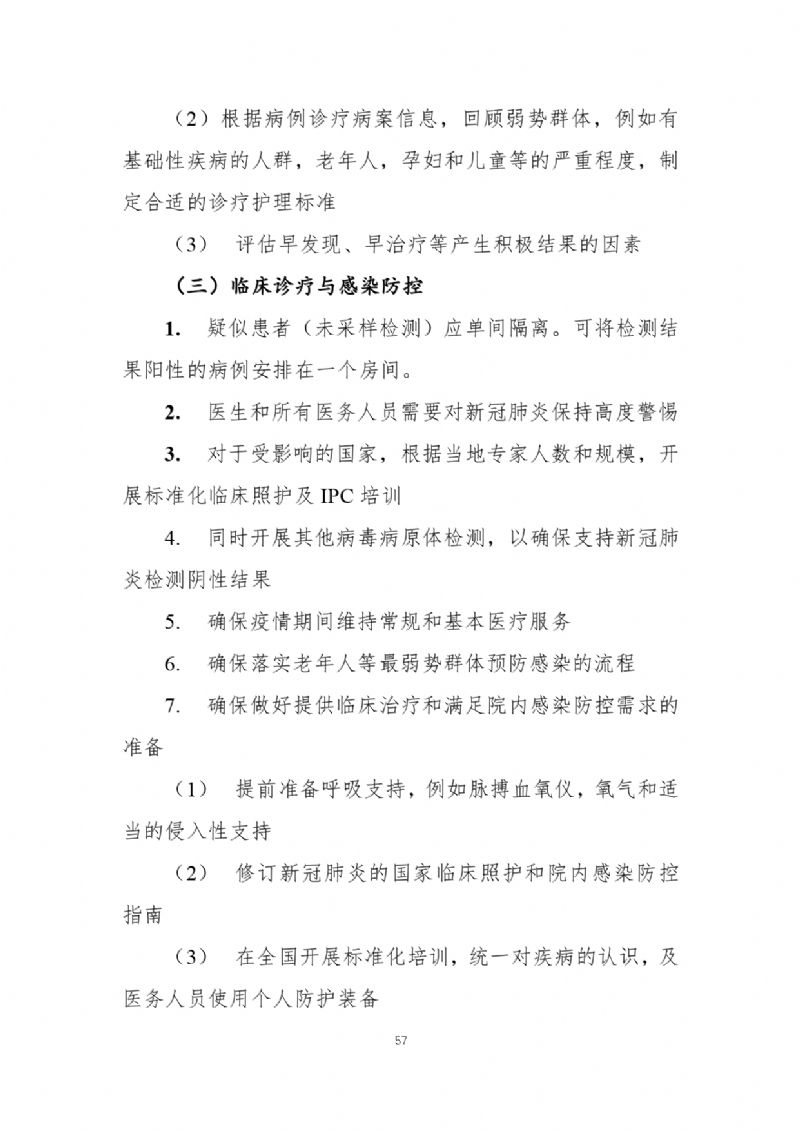
2月29日,国家疾病预防控制局发布《中国-世界卫生组织新型冠状病毒肺炎(COVID-19)联合考察报告》,对重视问题、主要发现、中国和全球应对措施及下一步工作进行了阐述,并且公布了部分实验室检验、诊断与病毒学、研发等方面详细的技术调查结果。


报告指出,目前至少有8种直接监测COVID-19核酸的试剂盒和2种胶体金抗体监测试剂盒在中国获得了国家药监局批准,其他一些检测试剂盒也即将获批,重要的是要比较这些已批准的试剂盒和未来的血清学方法的敏感性和特异性。另外,目前多种老药新用的药物和实验性药物已经被鉴定出来,数以百计的临床试验正在实施或计划中。
 
此外,相关数据方面,报告还包括了新冠肺炎病毒和β-冠状病毒代表株系统发生树分析、中国新冠肺炎实验室确诊病例发病时间曲线、多省新冠肺炎疫情曲线及主要防控措施时间线等多项重要分析数据。

具体内容如下:
























































































































在线商城

陇神京东元胡止痛滴丸

陇神京东元胡止痛滴丸

百利青禾店

百利青禾店

普安康宣肺止嗽合剂

普安康宣肺止嗽合剂

抖音商城

抖音

抖音